学院根据教务处《关于开展2021-2022学年第一学期期中教学检查的通知》,及时成立检查小组,制定检查安排,组织教学自查,同时配合督导开展教学检查。情况如下:
一、学院自查
(一)教学秩序方面,教师上课都备有教学工作手册、教学进度计划表、教材、教案等教学资料,有多媒体的教室教师普遍使用多媒体课件,无迟到早退现象。学生到课情况较好。毕业班学生能积极配合学校的实习安排,全部参加学校教育实习,并已于第十周周五全部返校,十一周开始进教室上课。
(二)教师提前备课情况较好,教学进度计划的执行情况较好,大多数课程都有辅导答疑。
(三)院领导积极深入课堂听课。从开学到新生开课,领导都深入课堂听老师的课,特别听新教师的课。
(四)系部主任、各课程组组长、教学院长助理和教学督导共同对上学期所有的考试试卷、教师工作手册、专业实习及毕业论文的相关资料进行了自查,并将发现有问题的资料反馈给相应的老师进行了整改。
二、学院教学座谈会
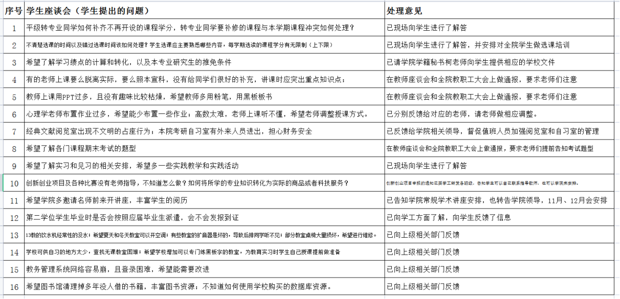
认真组织教师和学生座谈会,听取参会代表所搜集到的教学管理方面的意见和建议,两个座谈会均由教学院长助理李振华老师主持,会后学院对师生反映的问题和建议进行了分析、反馈,并提出了相应的整改措施。具体情况见后面的附件1和附件2.
威廉williamhill
2021年11月8日
附件一:学生教学座谈会
时间:2021年11月4日下午2.:15 地点:文科楼1104 参与人员: 思政专业各班班委代表 李振华 张三霞

附件二:教师教学座谈会
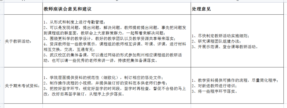
时间:2021年11月4日下午3:15 地点:文科楼1104
参会教师:陈松林 吴智勇 卢军 张云 徐骆 薛阳 汤波兰 肖慧 王贤锋 张伟 陈先蕾 易丹 何章银和袁爱雪(武汉校区线上参会) 李振华 张三霞
